一、调剂系统开放时间
2026年4月9日10:00-4月10日10:00
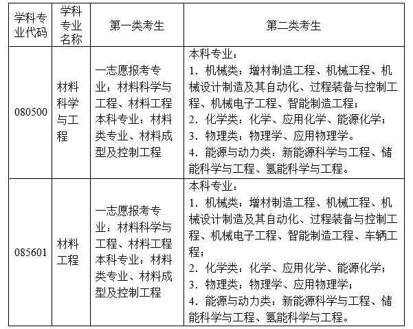
二、拟接收调剂专业

三、调剂复试
1.调剂复试形式:调剂复试通过网络远程复试方式进行。使用“钉钉云面试系统”进行网络远程复试(“腾讯会议”作为备用平台)。考生需提前下载钉钉软件,并注册两个钉钉账号(其中一个为初试网报信息中填报的手机号码)。
2.调剂遴选规则
第二批次调剂接收第一类和第二类考生,优先接收第一类考生。
遴选考生范围

注:上表中所列各类本科专业以《普通高等学校本科专业目录( 2022 年版)》为准。
3.调剂复试时间:4月10日(周五)下午,具体复试时间以学生收到的复试通知为准。
四、联系方式
联系人:郭老师、刘老师
咨询电话:029-88382597
咨询QQ群:1019396794、1023520314
材料科学与工程学院
2026年4月8日